校属各单位:
根据《国务院办公厅完美(中国)官方2025年部分节假日安排的通知》精神,结合学校实际,现将2025年国庆节、中秋节放假安排通知如下:
一、放假安排
国庆节、中秋节:10月1日(周三)至8日(周三)放假调休,共8天。9月28日(周日)补10月7日(星期二)的课,10月11日(周六)补10月8日(星期三)的课。
二、注意事项
节假日期间,各单位要严格执行中央八项规定及其实施细则精神,进一步加强党风廉政建设,巩固作风建设成果,严格纠治“四风”。要妥善安排好值班值守,做好安全保卫工作,遇有重大突发事件,要按规定及时报告并妥善处置,确保全校师生度过一个风清气正、祥和平安的国庆、中秋假期。
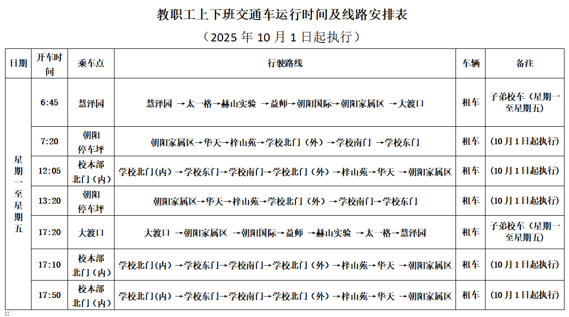
从10月1日起,学校执行冬季作息时间(见附件)。
特此通知
附:1.冬季作息时间表
2.教职工上下班乘车时间表(冬令时)
党政办公室
2025年9月23日

